Platinen aus KiCad in Blender? Einfaches Rendering dank kostenlosen Plugins

von cooper.bin
veröffentlicht am 07.02.2026 aktualisiert am 08.02.2026

Aktuell beschäftige ich mich damit, meine eigene Platine zu designen. Es ist zwar nichts spezielles - eher eine einfache Backplane-Platine - aber immerhin. Schon alleine so eine Backplane-Platine kann Projekte deutlich organisierter und einfacher machen Ich habe diese vergleichweise simple Platine als Möglichkeit genutzt, mein eigenes Projekt etwas besser handlen zu können. Auf der anderen Seite ist etwas Einfaches natürlich auch ein sehr guter Weg, sich in neue Programme einzuarbeiten. In diesem Fall wollte ich mich eben mal in KiCad einarbeiten.

KiCad ist eine kostenlose Software zum Erstellen von Schaltplänen und dazugehörigen Platinen-Layouts. Diese kann man dann als sogenannte Gerber-Files exportieren und an einen Hersteller seines Vertrauens senden. In diesem Beitrag möchte ich aber eigentlich nicht weiter auf KiCad selbst eingehen, sondern eher eine Brücke zu einem anderen Thema schlagen: Nämlich dem Rendern von Platinen aus KiCad in Blender.

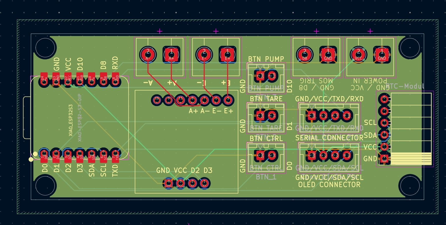
KiCad-Beispiel: PCB-Layout ><

Zum Kapitel springen KiCad-Native Renderer

Nachdem ich direkt für das Projekt auch drei Custom-Components hinzugefügt hatte, nämlich einen HX711 von Soldered, den XIAO ESP32S3 und eigentlich einfache Terminal-Blocks (die Blauen), so war ich schon innerhalb von KiCad direkt in der Lage, die Platine als fertiges 3D Modell zu begutachten. Wenn ich ehrlich bin ist das eigentlich auch schon mehr als ausreichend. Denn man sieht seine zuküntige Platine direkt in 3D und freut sich deshalb doch gleich noch mehr, sie bald in den Händen halten zu können. Dank einer rudimentären Ray-Tracing-Funktion innerhalb der 3D Ansicht bekommt man hier nativ in KiCad schon Bilder, die - wenn man ehrlich ist - schon für die meisten Anwendungen völlig ausreichen.

KiCad native Rendering ><

Wer sich also nicht an teilweise fehlenden Texturen und einfacher grafischer Aufbereitung stört, wird schon mit dem nativen Renderer innerhalb von KiCad zufrieden sein. Leider bin ich aber ein echter Nerd und auch in Gewisserweise Perfektionist und daher wollte ich zuerst einfach nur aus Interesse wissen, wie oder ob ich denn überhaupt meine Platine mit Blender rendern könnte - und auch - wie viel Aufwand das denn mit sich bringe. Gute Nachrichten: Fast gar keinen Aufwand.

Zum Kapitel springen KiCad-Platinen in Blender

Wenn man seine eigene Platine erstmal in Blender hat, öffnen sich plötzlich noch mal viel mehr Möglichkeiten. Dies bietet neben den deutlich besseren rendering Funktionen natürlich auch alle anderen Funktionalitäten, die Blender eben so mitbringt. Man kann Bauteile originalgetreu und realistisch texturieren, man kann Bauteile animieren - wie zum beispiel in einer Pick & Place Animation, und auch allgemein kann man Kamerafahrten und alles was dazugehört leicht und blendertypisch umsetzen - all das fehlt im nativen Renderer von KiCad.

Zum Kapitel springen KiCad-Plugin: pcb2blender

Dank einem Export-Plugin für KiCad auf der einen, und einem Import-Plugin für Blender auf der anderen Seite, können die PCB-Layouts direkt aus KiCad exportiert und in Blender importiert werden. Alles andere kann man dann wie gewohnt in Blender nutzen und umsetzen. Das Plugin für KiCad nennt sich pcb2blender und ist kostenlos auf Github zu finden. Auf der Github Seite ist erklärt, wie man das Plugin in KiCad integriert - deshalb möchte ich an dieser Stelle nicht weiter darauf eingehen. Es ist unkompliziert und dauert nur ein paar Minuten. Nichts, was man ohne explizites Tutorial nicht hinbekommen würde.

Nachdem man das Plugin installiert hat, kann man die eigene PCB auch schon direkt über ein neues Icon in KiCad exportieren. Das Icon befindet sich in der Toolbar oben im Menü vom PCBEditor.

pcb2blender Icon KiCad ><

Wenn man dieses Icon anklickt, kann man die Platine in einem Dateiname.pcb3d Format exportieren. Dies ist schon die einzige Datei die wir brauchen, um die Platine dann letzten Endes in Blender zu bekommen.

Zum Kapitel springen Blender-Plugin: PCB 3D Importer

Als Gegenstück innerhaln von Blender brauchen wir dann nur noch das passende Import-Plugin für die pcb3d-Dateien. Dieses Plugin ist auch kostenlos erhältlich. Die Seite speziell für dieses Plugin könnt ihr unter hier finden. Auch auf dieser Plugin-Seite ist die Installation erklärt und deshalb wird hier nicht weiter darauf eingegangen.

Sollte das Plugin korrekt installiert sein, findet ihr im Menü von Blender unter Import ein weiteres Dateiformat - nämlich .pcb3d.

Blender-Import pcb3d ><

Und naja - jetzt muss man eben nur noch die exportierte PCB von KiCad auswählen und hat diese dann direkt in Blender.

Achtung - Kleiner Tipp: Nach dem Importieren musste ich meine Platine bisher immer mehrfach nach oben skalieren, da diese so klein importiert wurde, dass ich dachte, es hat nicht funktioniert. Also nach dem Import evtl. erstmal ziemlich stark vergrößern.

Zum Kapitel springen Raw-Import einer PCB aus KiCad

Wir haben nun also eine eigene PCB von KiCad direkt in Blender importiert. Um euch direkt zu zeigen, wie das ganze in Blender aussieht, habe ich hier direkt den Raw-Import. Ich habe weder Texturen noch Materialen hinzugefügt. So sieht es aus, wenn wir lediglich die Datei importieren, ohnere Weitere Schritte durchzuführen:

Blender-KiCad Raw-Render ><

Natürlich habe ich die Platine skaliert und passend ausgerichtet um dieses Foto zu erstellen, was ich aber zeigen wollte ist, dass die Platine eigentlich 1:1 so rauskommt, wie sie auch in dem KiCad-Renderer aussieht. Man hat nicht einfach nur ein 3D-Modell sondern ebenfalls bereits diverse Materialen auf den Objekten. Diese lassen sich dann anschließend verfeinern, bearbeiten und texturieren. Man muss das also nicht komplett from scratch machen. Sehr cool.

Zum Kapitel springen Finales Ergebnis

Wie sieht es denn aber dann aus, wenn ich wirklich noch ein paar Texturen hinzufügen, das Licht-Setting etwas optimiere und dann einen finalen Render mache? Gute Frage - hier ist mein Versuch:

Blender-KiCad Final Render Example ><

Für jemanden der mehr Erfahrung und Ahnung in Blender hat, ist das sicherlich auch noch ziemlich low - aber das ist wieder eine ganz andere Baustelle. Der erste Schirtt ist getan - wir haben ein 3D Modell unserer Platine in Blender und können nun das volle Potenzial der Software nutzen. Ich wünsche euch viel Spaß!

Blender-KiCad Beispiel-Render final ><


cooper.bin Avatar

cooper.bin

Unterstütze mich und meine Arbeit, so kann ich weiter meiner Leidenschaft nachgehen. Ich lege viel Wert auf Qualität und stecke daher sehr viel Zeit in meine Beiträge. Wenn sie dir gefallen kannst du dir gerne auch meine anderen Artikel anschauen.

Mit PayPal unterstützen

Ich bin auf dem makesmart Discord-Server aktiv. Dort bin ich auch relativ gut erreichbar.

Jetzt neu: makesmart Threads

Entdecke spannende Projekte, hilfreiche Tutorials und interessante Diskussionen in unseren Threads. Stelle Fragen, teile eigene Ideen oder lass dich von den Erfahrungen der Community inspirieren.
Erfahre mehr im Thread: Willkommen in den makesmart Threads

Threads sind deine Anlaufstelle für Themen rund um kicad, blender und vieles mehr. Werde Teil unserer neuen und wachsenden Community!

Teile diesen Beitrag